银丰生物・河北公司始终坚持以“奉献医疗科技,保障人类健康”为使命,深耕生物科技领域,以质量为根本、以规范为支撑、以创新为动力,统筹推进质量管理、技术研发、合规经营、服务提升等各项工作,实现了企业发展质效的稳步提升。
现将 2025 年度质量工作开展情况公布如下:
质量体系认证
质量管理体系认证
2025年2月,公司顺利通过GB/T19001-2016/ISO9001:2015质量管理体系认证监督审查,以国际通用标准规范全流程管理,为技术研发、样本处理与客户服务提供了坚实的制度保障。

室间质评与室内质控
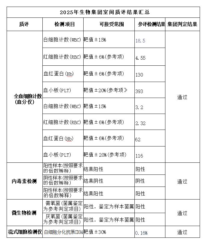
01、室间质评
室间质评的核心作用的是验证实验室检测能力,保障检测水平,通过权威考核与监督,确保检测结果准确规范,其成绩是衡量实验室检测专业度的重要指标。

02、室内质控
2025年,公司严格执行标准操作规程,对血细胞分类计数、流式细胞术检测等核心项目开展常态化室内质控,所有项目检测数据均稳定在控制范围内,实现了检测过程的全链条精准管控。
质量抽检
01、物料抽检
根据《围产期造血干细胞公司技术规范(试行)》的要求,我司2025年对生产、检验用的关键试剂、耗材进行了质量抽检。抽检过程按照《关键物料抽检标准操作规程》试剂/耗材质量标准要求执行,抽检项目包括外观检查、无菌检测、内毒素检测及PH检测等。2025年质量管理部共抽检关键物料59批次,抽检结果均合格。
02、样本抽检
为筑牢干细胞产品质量安全防线,公司严格遵循 GMP 规范及行业质量标准,定期对干细胞成品开展全面抽检,覆盖所有生产批次,检测指标包括细胞活性、纯度、无菌性、安全性等核心维度。全年所有抽检批次均符合质量标准,检验合格率 100%,彰显了对产品质量的极致追求与责任担当。

河北省病原微生物实验室
公司病原微生物实验室成功取得河北省 BSL-2 级备案资质,正式迈入国家二级生物安全标准序列。这标志着公司在病原微生物研究、生物样本处理与技术服务等领域,已全面达到国家生物安全要求,具备开展高规范度实验与技术转化的核心能力,以专业实力守护每一份样本安全。

科普教育践行
身为沧州市科普教育基地、沧州市青少年科学教育示范基地,公司充分发挥自身专业优势与平台作用,主动承担生物科技知识普及责任。2025 全年累计接待375名学生走进实验室及全生命周期健康科普馆,通过沉浸式参观、专业化讲解,让青少年近距离感受生物科技的魅力,播下科学探索的种子,助力青少年科学素养提升。

2025 年,公司以严谨的质量管理体系、完善的质控流程、权威的资质认证,践行了 “质量为先” 的承诺。未来,我们将持续以更高标准推进质量建设,不断提升技术创新与服务能力,为生物科技产业发展、人类健康保障贡献更大力量。